距离创新创业大赛报名结束
48
天
16
时
37
分
登录
/
注册
首页
医械创新资讯
行业资讯
政策法规
技术/产品
创新企业/机构
创新创业大赛
专访
活动资讯
投融资服务
获奖项目融资
初创项目
成长项目
创服专家
投资机构
创新服务
供应链管理
实验与注册
专利与人才
产品设计代工
创服基地
创新创业大赛
大赛简介
最新通知
大赛报名入口
历届决赛获奖名单
创新周
历届创新周活动
申请联合承办及合作
网络学院
首页
医械创新资讯
行业资讯
政策法规
技术/产品
创新企业/机构
创新创业大赛
专访
活动资讯
投融资服务
获奖项目融资
获奖项目融资
初创项目
成长项目
创服专家
投资机构
创新服务
供应链管理
实验与注册
专利与人才
产品设计代工
创服基地
创新创业大赛
大赛简介
最新通知
大赛报名入口
历届决赛获奖名单
创新周
历届创新周活动
申请联合承办及合作
网络学院
会员登录
用户登录
评委登录
用户名
密码
一周内自动登录 建议在公共电脑上取消此选项
登录
手机号/邮箱
验证码
获取验证码
一周内自动登录 建议在公共电脑上取消此选项
依据工信部新规要求,运营商部署做出调整,现部分用户无法获取短信验证码(移动运营商为主)。如遇收不到短信验证码情况,请更换其他手机号(联通、电信)尝试,有疑问请电话咨询:18912606905、18136127515。
登录
账号
密码
一周内自动登录 建议在公共电脑上取消此选项
登录
手机登录
微信登录
还未账号?
立即注册
忘记密码
会员注册
手机/邮箱
密码
验证码
获取验证码
*依据工信部新规要求,运营商部署做出调整,现部分用户无法获取短信验证码(移动运营商为主)。如遇收不到短信验证码情况,请更换其他手机号(联通、电信)尝试,有疑问请电话咨询:18912606905、18136127515。
马上注册
已有账号?
立即登录
中国医疗器械创新创业大赛
China Medical Devices Design & Entrepreneurship Competition
首页
创新创业大赛
2018年
2025年
2024年
2023年
2022年
2021年
2020年
2019年
2018年
大赛简介
最新通知
大赛报名入口
历届决赛获奖名单
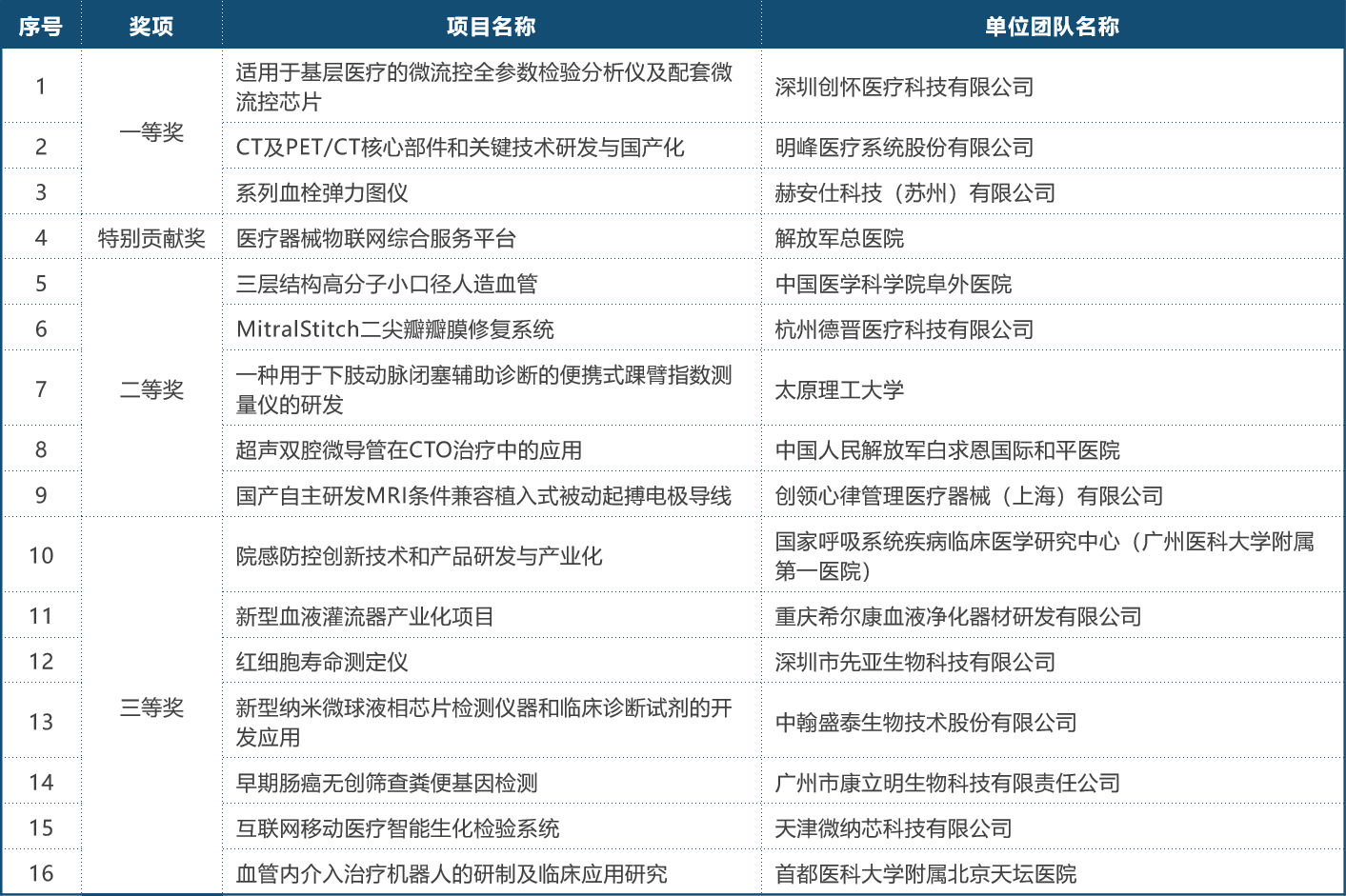
首届(2018)年中国医疗器械创新创业大赛决赛获奖名单
map